Официальное опубликование правовых актов
ОФИЦИАЛЬНОЕ ОПУБЛИКОВАНИЕ
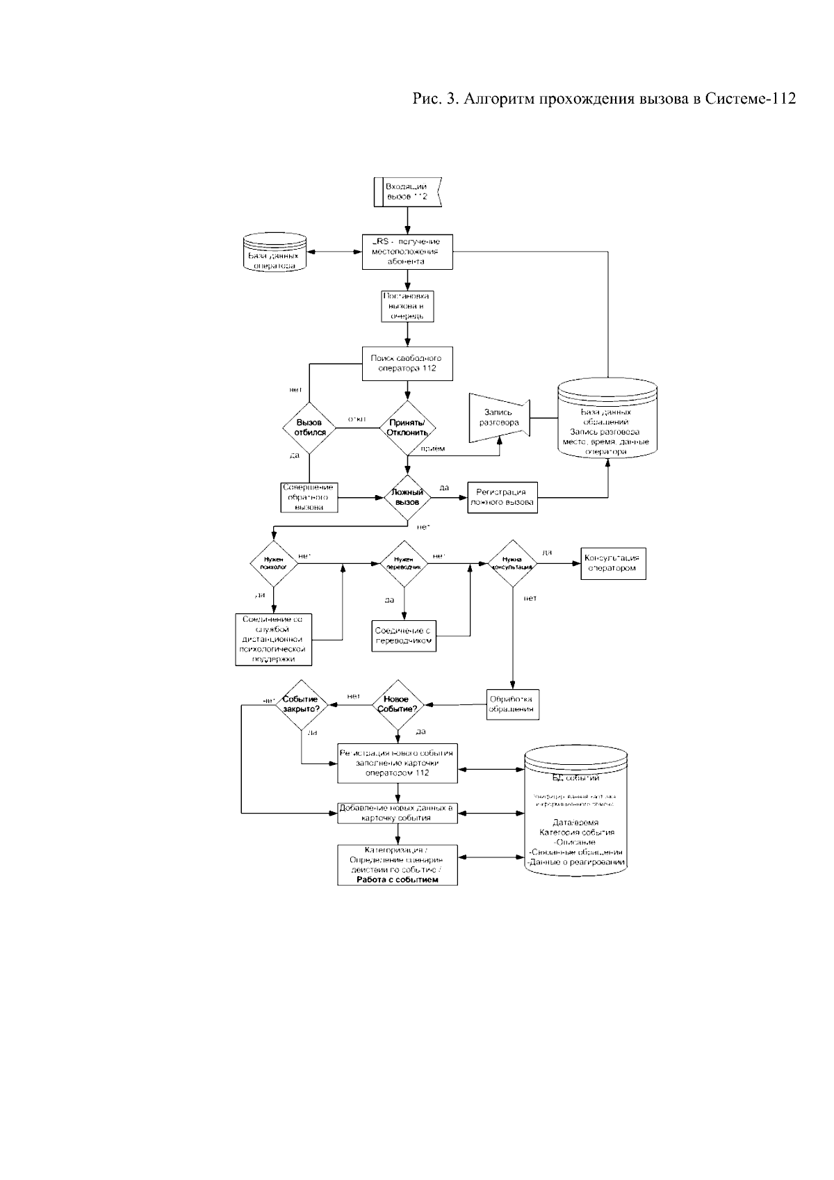
Приказ Министерства инноваций, цифрового развития и инфокоммуникационных технологий Республики Саха (Якутия) от 08.11.2024 № П-01-702
"Об утверждении Положения о системе обеспечения вызова экстренных оперативных служб по единому номеру "112" Республики Саха (Якутия)"
(Зарегистрирован 20.12.2024 № RU1401420222271)
Номер опубликования: 1401202412230006
Дата опубликования: 23.12.2024
Страница №24 из 282:
Увеличить