Официальное опубликование правовых актов
ОФИЦИАЛЬНОЕ ОПУБЛИКОВАНИЕ
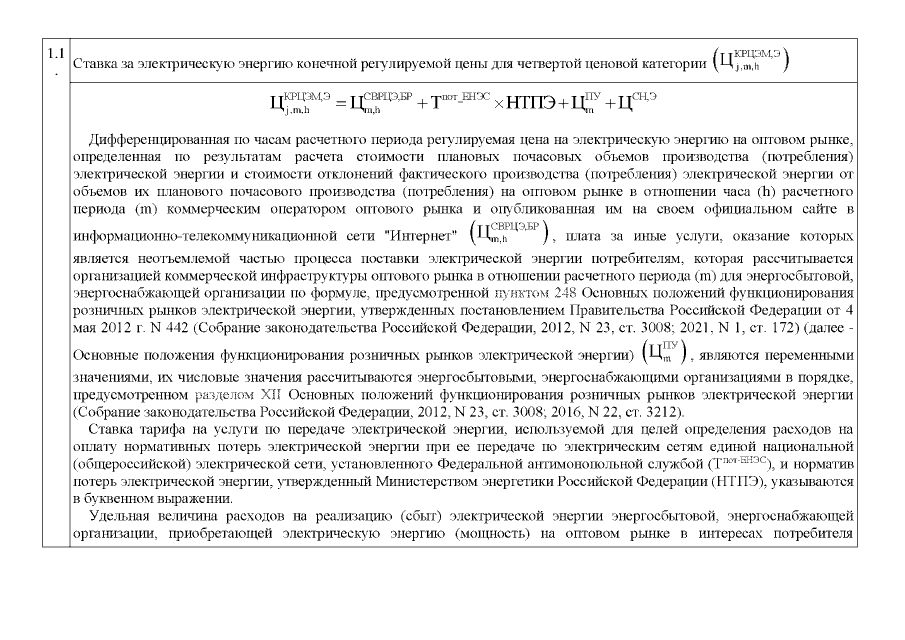
Постановление Государственного комитета по ценовой политике Республики Саха (Якутия) от 25.11.2022 № 324
"О внесении изменений в цены (тарифы) на электрическую энергию (мощность), поставляемую покупателям ООО "Русэнергосбыт" на территории Республики Саха (Якутия) на 2023 год"
(Зарегистрирован 29.11.2022 № RU1401420221200)
Номер опубликования: 1401202211300014
Дата опубликования: 30.11.2022
Страница №4 из 14:
Увеличить