Официальное опубликование правовых актов
ОФИЦИАЛЬНОЕ ОПУБЛИКОВАНИЕ
Постановление Государственного комитета по ценовой политике Республики Саха (Якутия) от 25.11.2022 № 325
"Об установлении тарифов на электрическую энергию (мощность), поставляемую покупателям АО "Витимэнергосбыт" на территории Республики Саха (Якутия) на 2023 год"
(Зарегистрирован 29.11.2022 № RU1401420221201)
Номер опубликования: 1401202211300008
Дата опубликования: 30.11.2022
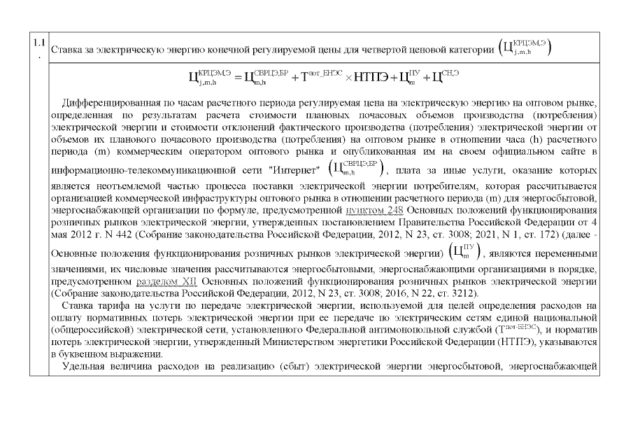
Страница №4 из 34:
Увеличить