Приказ Министерства сельского хозяйства Республики Саха (Якутия) от 11.10.2019 № 741
"Об утверждении Порядка предоставления субсидии из государственного бюджета Республики Саха (Якутия) на развитие семейных ферм"
(Зарегистрирован 18.10.2019 № RU140142019668)
"Об утверждении Порядка предоставления субсидии из государственного бюджета Республики Саха (Якутия) на развитие семейных ферм"
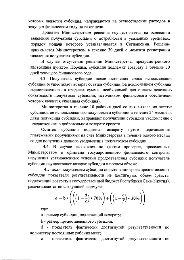
(Зарегистрирован 18.10.2019 № RU140142019668)
Номер опубликования: 1401201910220010
Дата опубликования:
22.10.2019
