Постановление Правительства Республики Саха (Якутия) от 20.06.2024 № 252
"Об утверждении порядка предоставления из государственного бюджета Республики Саха (Якутия) грантов в форме субсидий на поддержку развития сельского туризма "Агротуризм"
"Об утверждении порядка предоставления из государственного бюджета Республики Саха (Якутия) грантов в форме субсидий на поддержку развития сельского туризма "Агротуризм"
Номер опубликования: 1400202406240005
Дата опубликования:
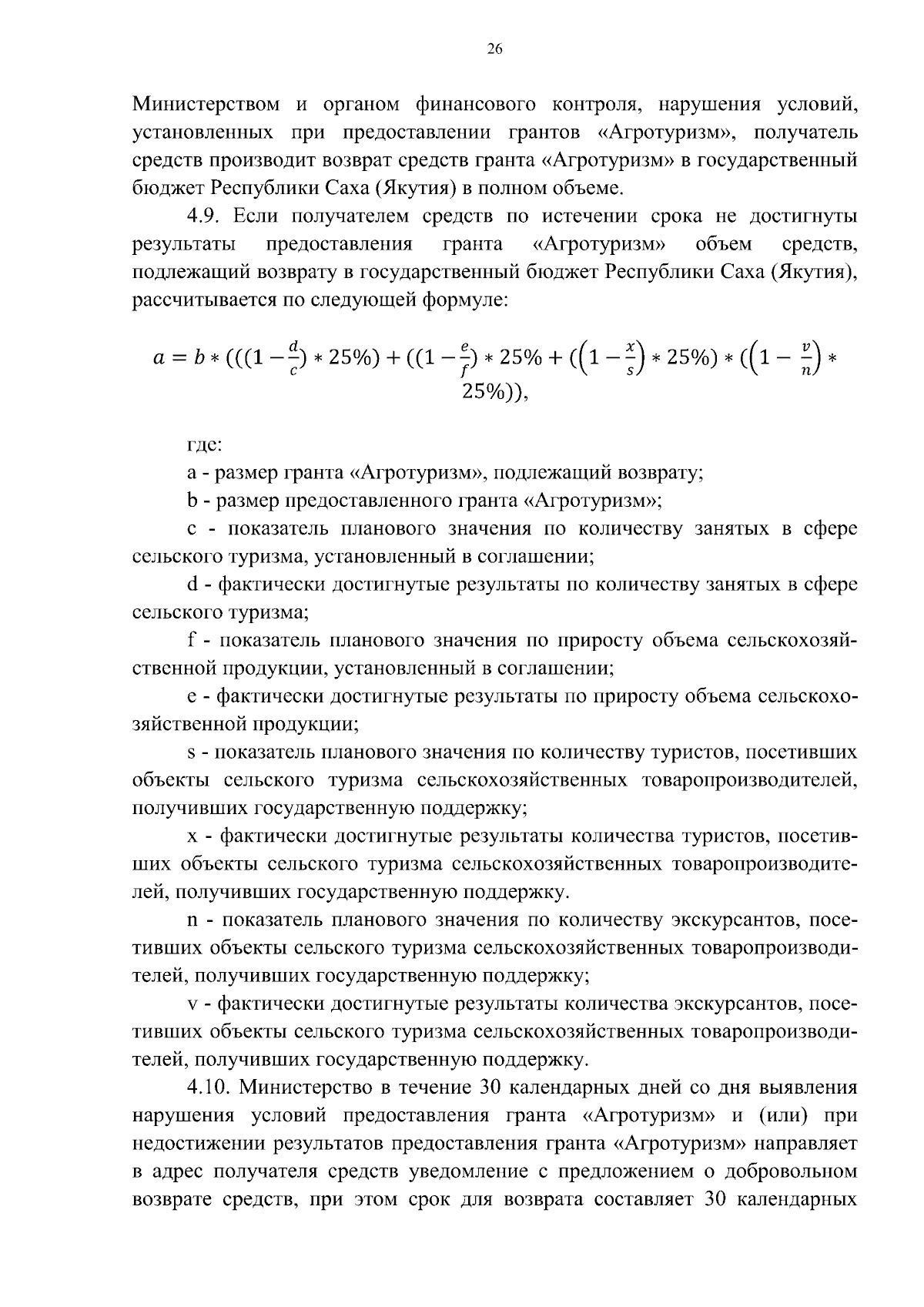
24.06.2024
