Постановление Правительства Республики Саха (Якутия) от 19.06.2024 № 249
"Об утверждении порядков проведения отбора и предоставления субсидий из государственного бюджета Республики Саха (Якутия) в рамках реализации ведомственного проекта "Система заготовки, переработки и реализации сельскохозяйственной продукции" государственной программы Республики Саха (Якутия) "Развитие сельского хозяйства и регулирование рынков сельскохозяйственной продукции, сырья и продовольствия"
"Об утверждении порядков проведения отбора и предоставления субсидий из государственного бюджета Республики Саха (Якутия) в рамках реализации ведомственного проекта "Система заготовки, переработки и реализации сельскохозяйственной продукции" государственной программы Республики Саха (Якутия) "Развитие сельского хозяйства и регулирование рынков сельскохозяйственной продукции, сырья и продовольствия"
Номер опубликования: 1400202406240002
Дата опубликования:
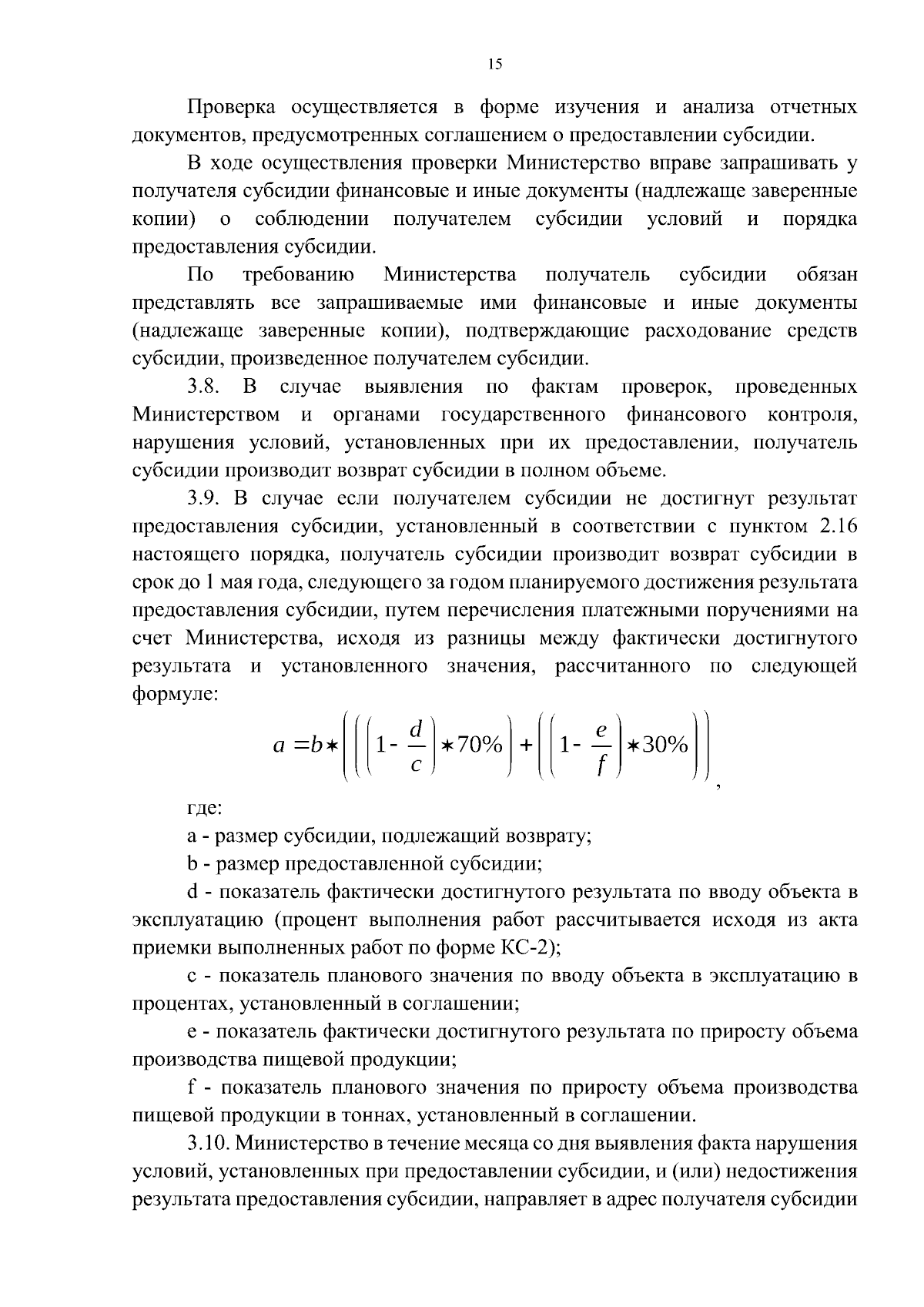
24.06.2024
