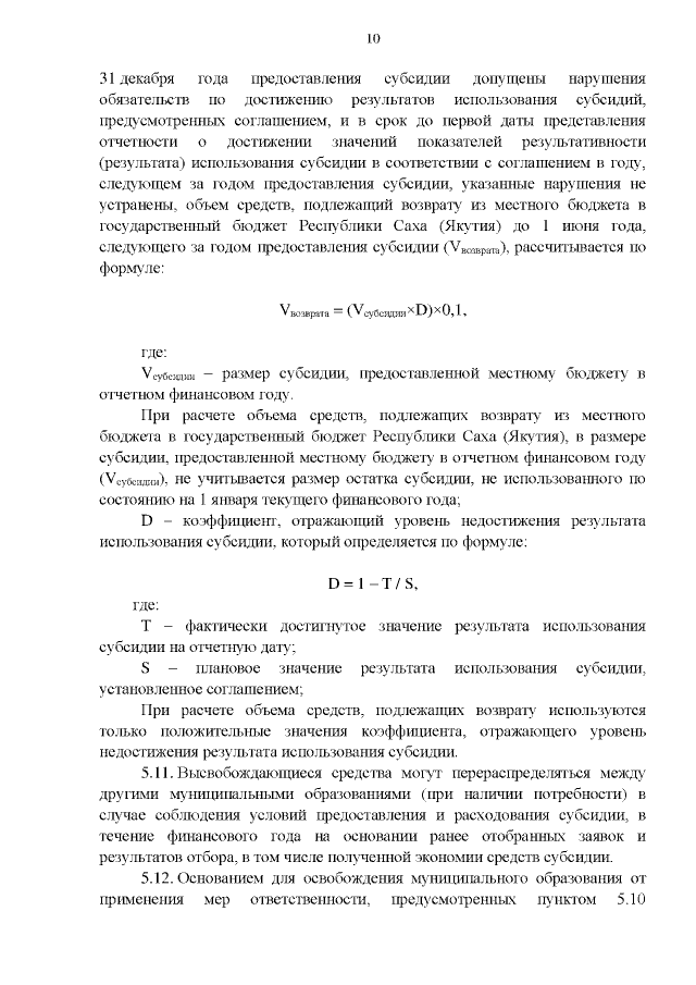
Официальное опубликование правовых актов
ОФИЦИАЛЬНОЕ ОПУБЛИКОВАНИЕ
Постановление Правительства Республики Саха (Якутия) от 18.07.2022 № 441
"Об утверждении государственной программы Республики Саха (Якутия) "Развитие культуры"
Номер опубликования: 1400202207220004
Дата опубликования: 22.07.2022
Страница №122 из 145:
Увеличить