Постановление Правительства Республики Саха (Якутия) от 24.04.2018 № 114
"О Порядках предоставления и распределения субсидий из государственного бюджета Республики Саха (Якутия) местным бюджетам на софинансирование расходов, возникающих при реализации мероприятий государственной программы Республики Саха (Якутия) "Развитие образования Республики Саха (Якутия) на 2016 – 2022 годы и на плановый период до 2026 года"
"О Порядках предоставления и распределения субсидий из государственного бюджета Республики Саха (Якутия) местным бюджетам на софинансирование расходов, возникающих при реализации мероприятий государственной программы Республики Саха (Якутия) "Развитие образования Республики Саха (Якутия) на 2016 – 2022 годы и на плановый период до 2026 года"
Номер опубликования: 1400201804280006
Дата опубликования:
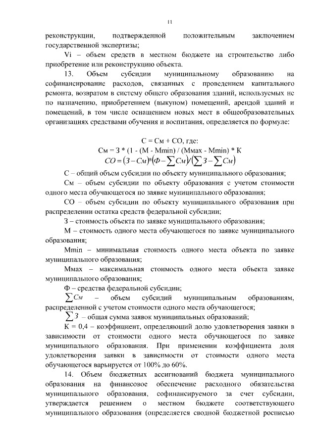
28.04.2018
