Официальное опубликование правовых актов
ОФИЦИАЛЬНОЕ ОПУБЛИКОВАНИЕ
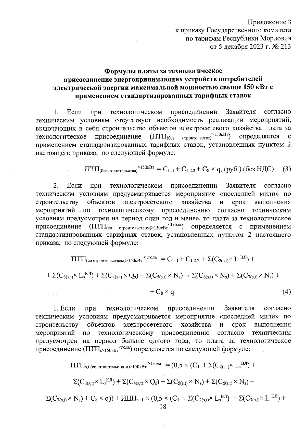
Приказ Государственного комитета по тарифам Республики Мордовия от 05.12.2023 № 213
"Об установлении стандартизированных тарифных ставок и формул платы за технологическое присоединение к электрическим сетям территориальных сетевых организаций Республики Мордовия на 2024 год"
(Зарегистрирован 05.12.2023 № 192023055)
Номер опубликования: 1301202312130003
Дата опубликования: 13.12.2023
Страница №18 из 23:
Увеличить