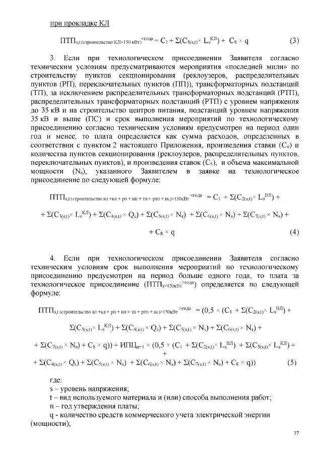
Официальное опубликование правовых актов
ОФИЦИАЛЬНОЕ ОПУБЛИКОВАНИЕ
Приказ Республиканской службы по тарифам Республики Мордовия от 25.12.2020 № 257
"Об установлении стандартизированных тарифных ставок, ставок за единицу максимальной мощности и формул платы за технологическое присоединение к электрическим сетям территориальных сетевых организаций Республики Мордовия на 2021 год"
Номер опубликования: 1301202012280001
Дата опубликования: 28.12.2020
Страница №37 из 48:
Увеличить