Официальное опубликование правовых актов
ОФИЦИАЛЬНОЕ ОПУБЛИКОВАНИЕ
Постановление Правительства Республики Мордовия от 16.08.2019 № 342
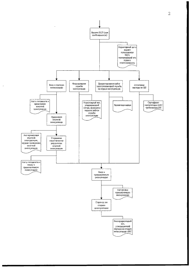
"Об утверждении Положения о проектировании, разработке, внедрении, эксплуатации автоматизированных информационных систем исполнительных органов государственной власти Республики Мордовия на основе жизненного цикла"
Номер опубликования: 1300201908190001
Дата опубликования: 19.08.2019
Страница №29 из 34:
Увеличить