Официальное опубликование правовых актов
ОФИЦИАЛЬНОЕ ОПУБЛИКОВАНИЕ
Постановление Правительства Республики Мордовия от 18.09.2015 № 540
"О внесении изменений в государственную программу "Энергосбережение и повышение энергетической эффективности в Республике Мордовия" на 2014 – 2020 годы"
Номер опубликования: 1300201509240001
Дата опубликования: 24.09.2015
Страница №64 из 87:
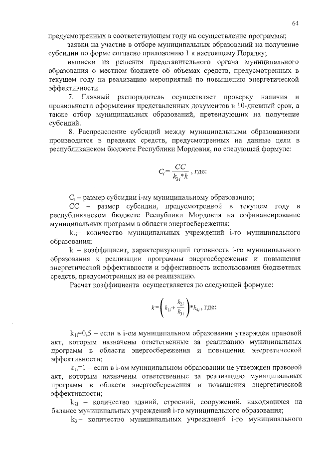
Увеличить