Официальное опубликование правовых актов
ОФИЦИАЛЬНОЕ ОПУБЛИКОВАНИЕ
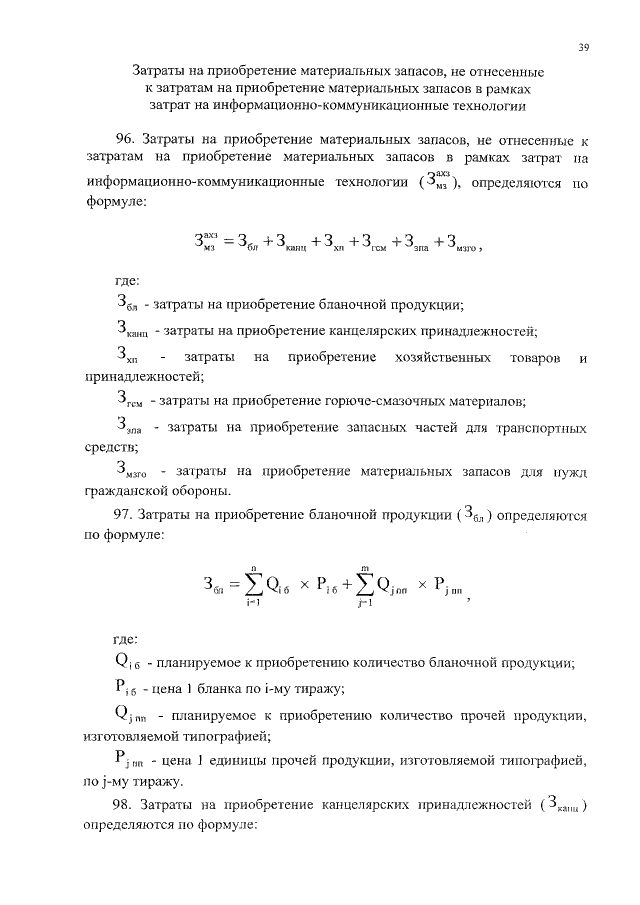
Постановление Правительства Республики Мордовия от 11.09.2015 № 516
"О порядке определения нормативных затрат на обеспечение функций государственных органов Республики Мордовия, в том числе подведомственных им казенных учреждений"
Номер опубликования: 1300201509150004
Дата опубликования: 15.09.2015
Страница №40 из 45:
Увеличить