Постановление Правительства Республики Марий Эл от 06.03.2025 № 71
"Об утверждении Правил формирования сводного годового доклада о ходе реализации и оценке эффективности государственных программ Республики Марий Эл"
"Об утверждении Правил формирования сводного годового доклада о ходе реализации и оценке эффективности государственных программ Республики Марий Эл"
Номер опубликования: 1200202503070005
Дата опубликования:
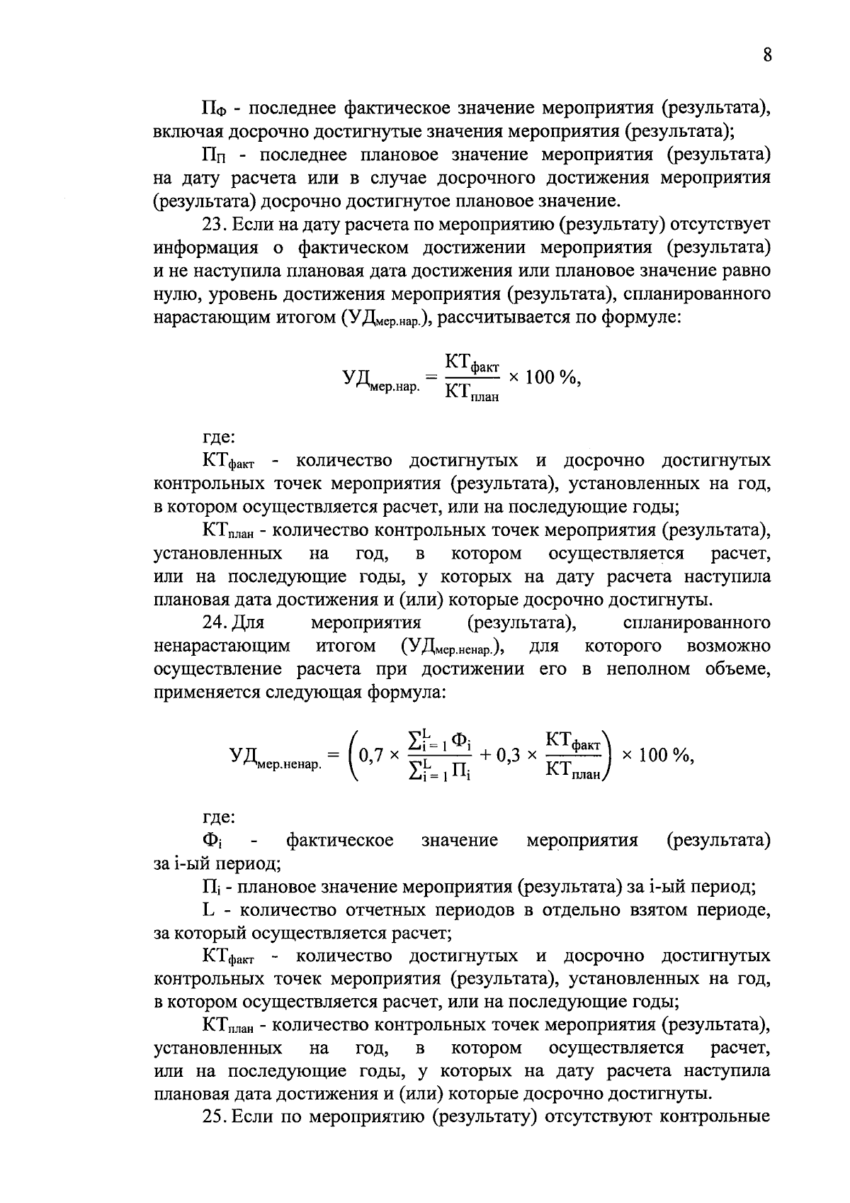
07.03.2025
