Официальное опубликование правовых актов
ОФИЦИАЛЬНОЕ ОПУБЛИКОВАНИЕ
Постановление Правительства Республики Коми от 24.10.2017 № 565
"О внесении изменений в постановление Правительства Республики Коми от 2 июля 2015 г. № 294 "Об утверждении Порядка распределения не распределенной между муниципальными образованиями субвенции местным бюджетам на реализацию муниципальными дошкольными и муниципальными общеобразовательными организациями в Республике Коми образовательных программ"
Номер опубликования: 1100201710300005
Дата опубликования: 30.10.2017
Страница №3 из 4:
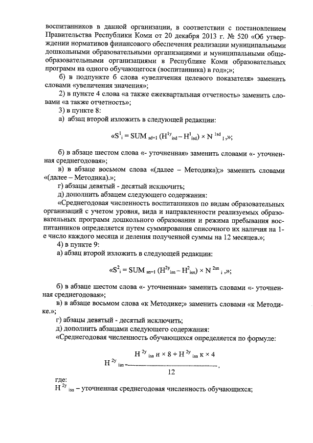
Увеличить