Официальное опубликование правовых актов
ОФИЦИАЛЬНОЕ ОПУБЛИКОВАНИЕ
Постановление Правительства Республики Ингушетия от 23.12.2015 № 195
"О правилах определения нормативных затрат на обеспечение функций исполнительных органов государственной власти Республики Ингушетия, государственных органов Республики Ингушетия, органов управления государственными внебюджетными фондами Республики Ингушетия, в том числе подведомственных им казенных учреждений"
Номер опубликования: 0600201512310005
Дата опубликования: 31.12.2015
Страница №33 из 51:
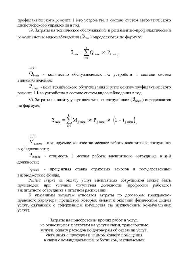
Увеличить