Официальное опубликование правовых актов
ОФИЦИАЛЬНОЕ ОПУБЛИКОВАНИЕ
Постановление Правительства Республики Алтай от 25.03.2025 № 86
"О внесении изменений в Методику распределения дотаций местным бюджетам в Республике Алтай на поддержку мер по обеспечению сбалансированности местных бюджетов в Республике Алтай, утвержденную постановлением Правительства Республики Алтай от 14 декабря 2021 г. № 381"
Номер опубликования: 0400202503270001
Дата опубликования: 27.03.2025
Страница №6 из 12:
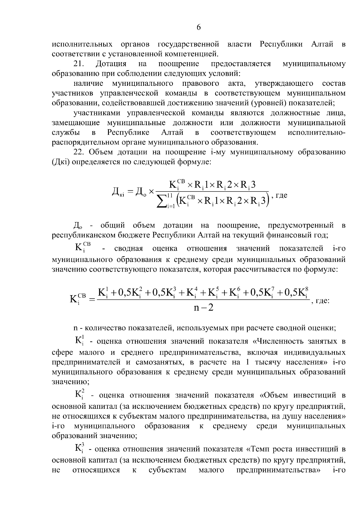
Увеличить