Официальное опубликование правовых актов
ОФИЦИАЛЬНОЕ ОПУБЛИКОВАНИЕ
Постановление Правительства Республики Алтай от 17.10.2023 № 387
"Об утверждении государственной программы Республики Алтай "Развитие образования"
Номер опубликования: 0400202310180007
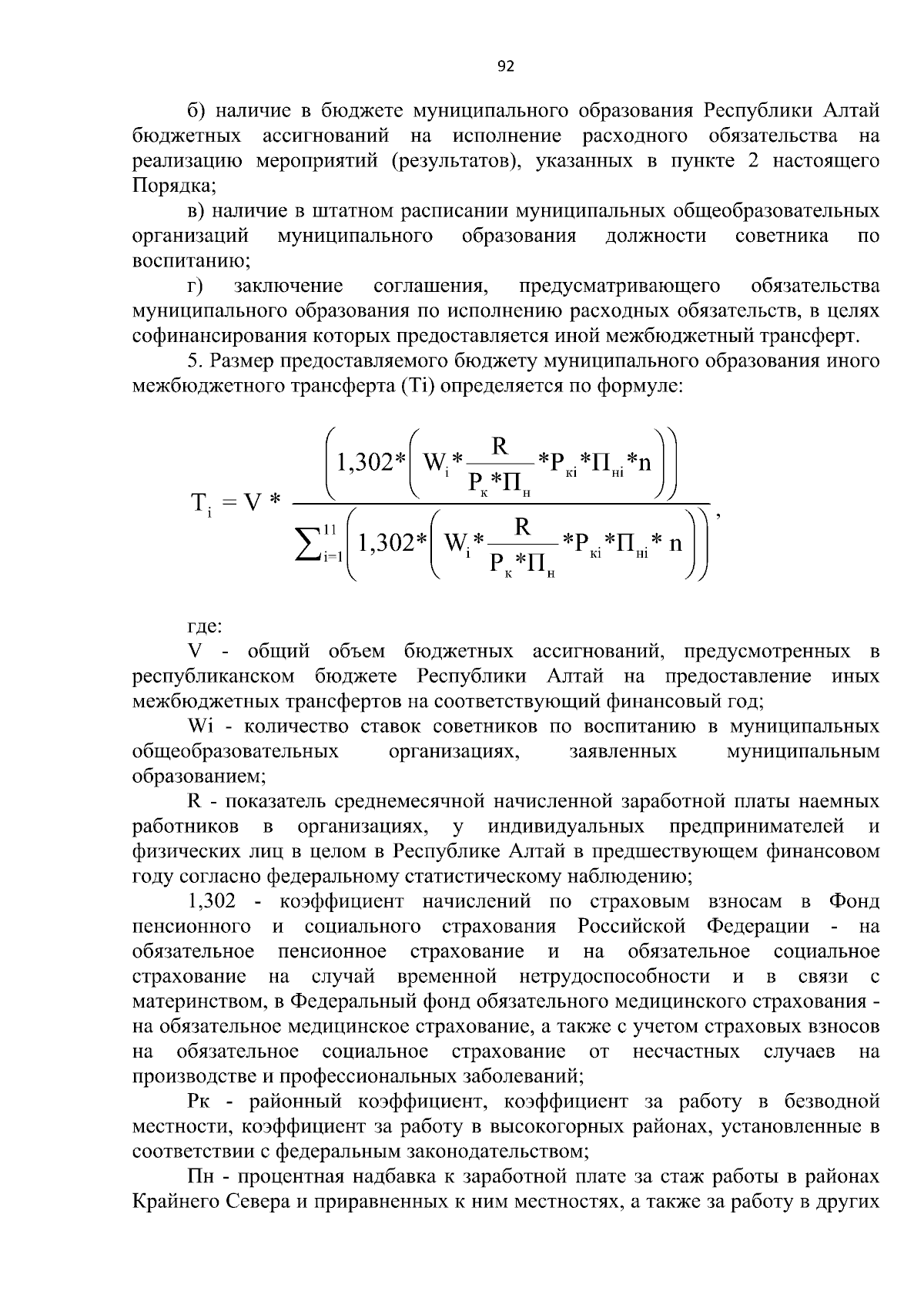
Дата опубликования: 18.10.2023
Страница №92 из 106:
Увеличить