Официальное опубликование правовых актов
ОФИЦИАЛЬНОЕ ОПУБЛИКОВАНИЕ
Постановление Правительства Республики Алтай от 01.10.2018 № 308
"Об утверждении государственной программыРеспублики Алтай "Развитие культуры"
Номер опубликования: 0400201810050004
Дата опубликования: 05.10.2018
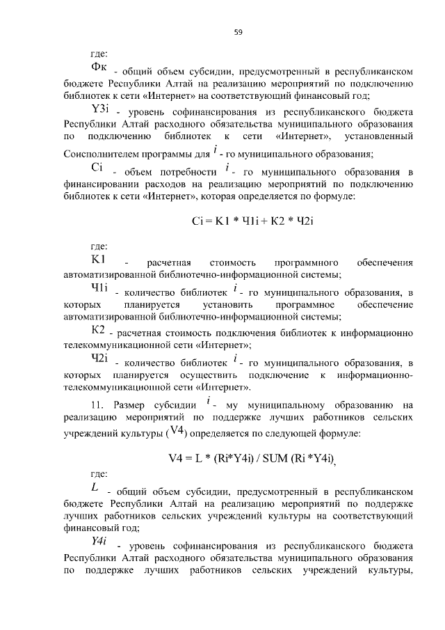
Страница №59 из 99:
Увеличить