Официальное опубликование правовых актов
ОФИЦИАЛЬНОЕ ОПУБЛИКОВАНИЕ
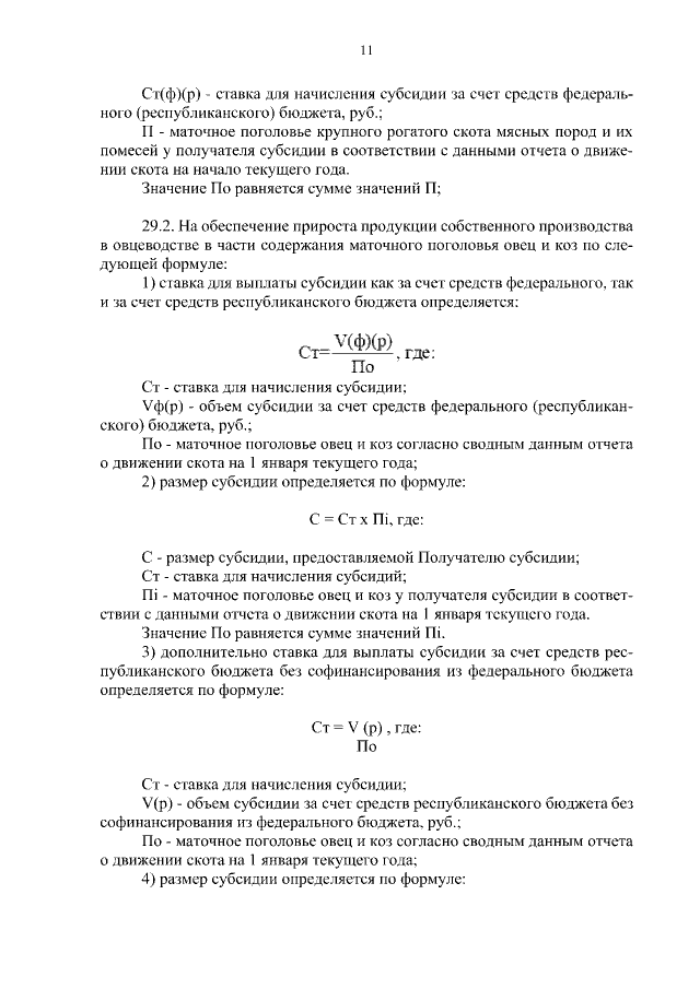
Постановление Правительства Республики Бурятия от 24.03.2023 № 160
"Об утверждении порядков предоставления субсидий из республиканского бюджета на поддержку отрасли животноводства и рыбного хозяйства и о внесении изменений в постановление Правительства Республики Бурятия от 05.04.2013 № 178 "Об утверждении порядков предоставления субсидий из республиканского бюджета на поддержку агропромышленного комплекса Республики Бурятия"
Номер опубликования: 0300202303280008
Дата опубликования: 28.03.2023
Страница №36 из 123:
Увеличить