Официальное опубликование правовых актов
ОФИЦИАЛЬНОЕ ОПУБЛИКОВАНИЕ
Закон Республики Адыгея от 06.08.2015 № 439
"О внесении изменений в Закон Республики Адыгея "О межбюджетных отношениях в Республике Адыгея"
Номер опубликования: 0100201508120017
Дата опубликования: 12.08.2015
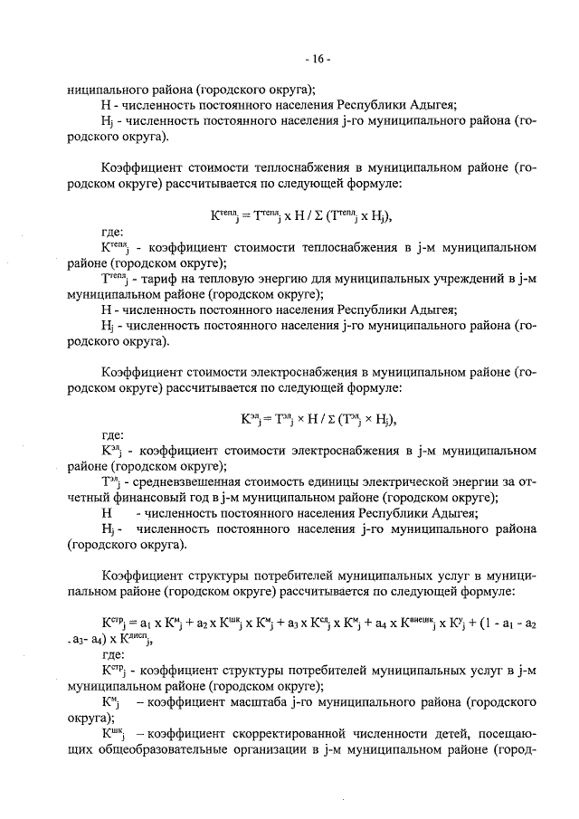
Страница №16 из 34:
Увеличить