Официальное опубликование правовых актов
ОФИЦИАЛЬНОЕ ОПУБЛИКОВАНИЕ
Постановление Правительства Российской Федерации от 26.08.2025 № 1273
"О вопросах, связанных с обеспечением финансовой устойчивости единого института развития в жилищной сфере"
Номер опубликования: 0001202508280038
Дата опубликования: 28.08.2025
Страница №42 из 62:
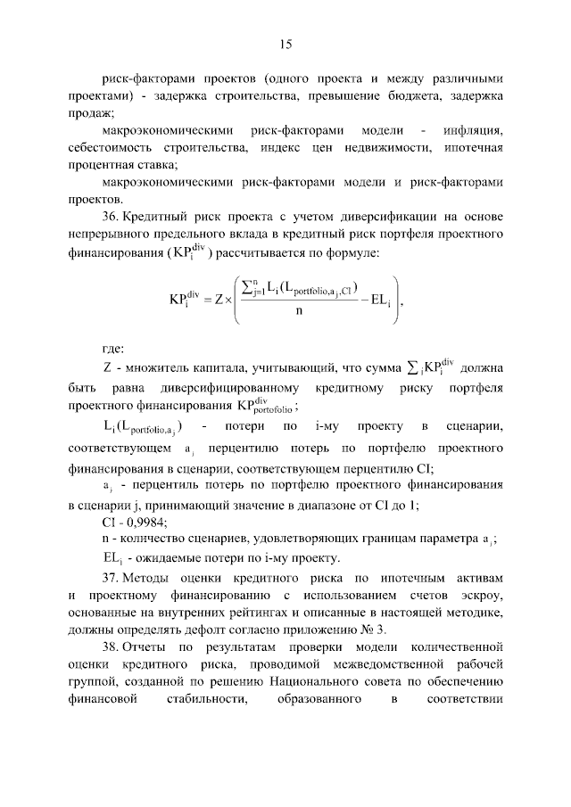
Увеличить