Официальное опубликование правовых актов
ОФИЦИАЛЬНОЕ ОПУБЛИКОВАНИЕ
Постановление Правительства Российской Федерации от 28.12.2024 № 1968
"О внесении изменений в постановление Правительства Российской Федерации от 10 июня 2023 г. № 963"
Номер опубликования: 0001202412300022
Дата опубликования: 30.12.2024
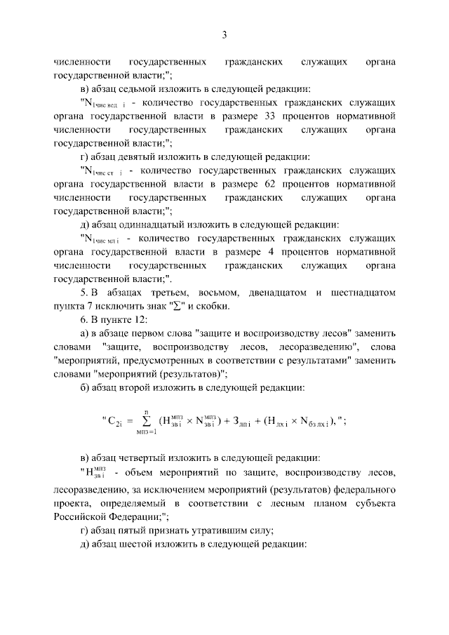
Страница №5 из 17:
Увеличить