Официальное опубликование правовых актов
ОФИЦИАЛЬНОЕ ОПУБЛИКОВАНИЕ
Приказ Федеральной налоговой службы от 02.12.2024 № ЕД-7-13/1088@
"Об утверждении формы, порядка ее заполнения и формата представления уведомления о контролируемых сделках в электронной форме"
(Зарегистрирован 28.12.2024 № 80850)
Номер опубликования: 0001202412280124
Дата опубликования: 28.12.2024
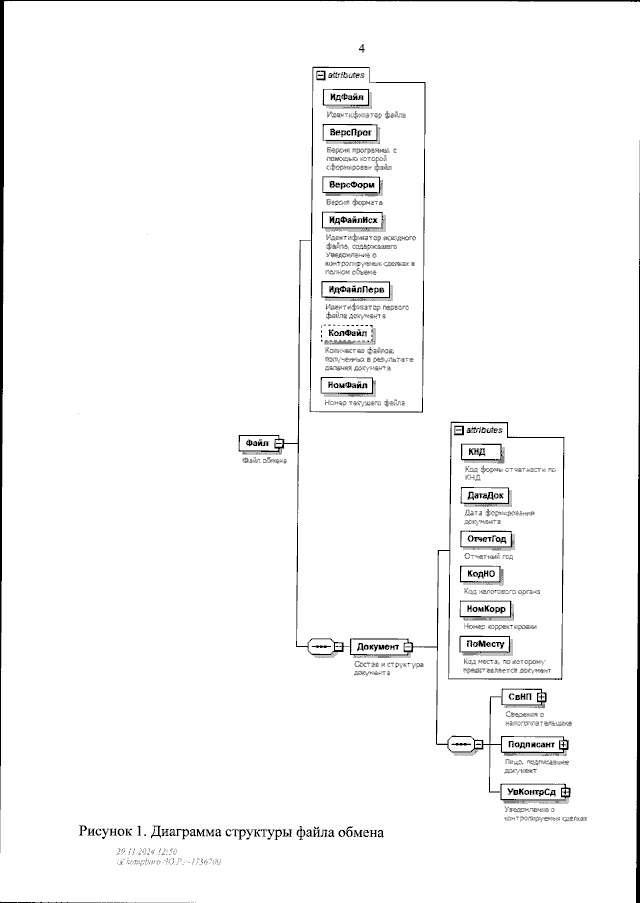
Страница №15 из 83:
Увеличить