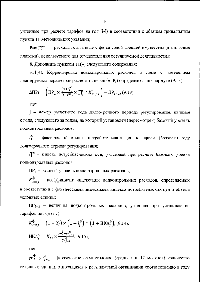
Приказ Федеральной антимонопольной службы от 20.11.2024 № 878/24
"О внесении изменений в приказы ФСТ России от 17 февраля 2012 г. № 98-э, от 30 марта 2012 г. № 228-э и приказ ФАС России от 22 февраля 2022 г. № 141/22"
(Зарегистрирован 06.12.2024 № 80478)
"О внесении изменений в приказы ФСТ России от 17 февраля 2012 г. № 98-э, от 30 марта 2012 г. № 228-э и приказ ФАС России от 22 февраля 2022 г. № 141/22"
(Зарегистрирован 06.12.2024 № 80478)
Номер опубликования: 0001202412060016
Дата опубликования:
06.12.2024
