Официальное опубликование правовых актов
ОФИЦИАЛЬНОЕ ОПУБЛИКОВАНИЕ
Постановление Правительства Российской Федерации от 01.11.2024 № 1472
"О внесении изменений в некоторые акты Правительства Российской Федерации"
Номер опубликования: 0001202411010028
Дата опубликования: 01.11.2024
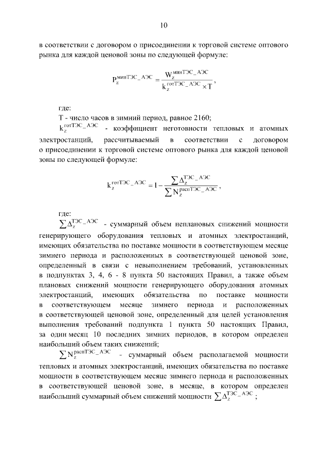
Страница №12 из 32:
Увеличить