Официальное опубликование правовых актов
ОФИЦИАЛЬНОЕ ОПУБЛИКОВАНИЕ
Приказ Федеральной налоговой службы от 26.12.2023 № ЕД-7-15/1003@
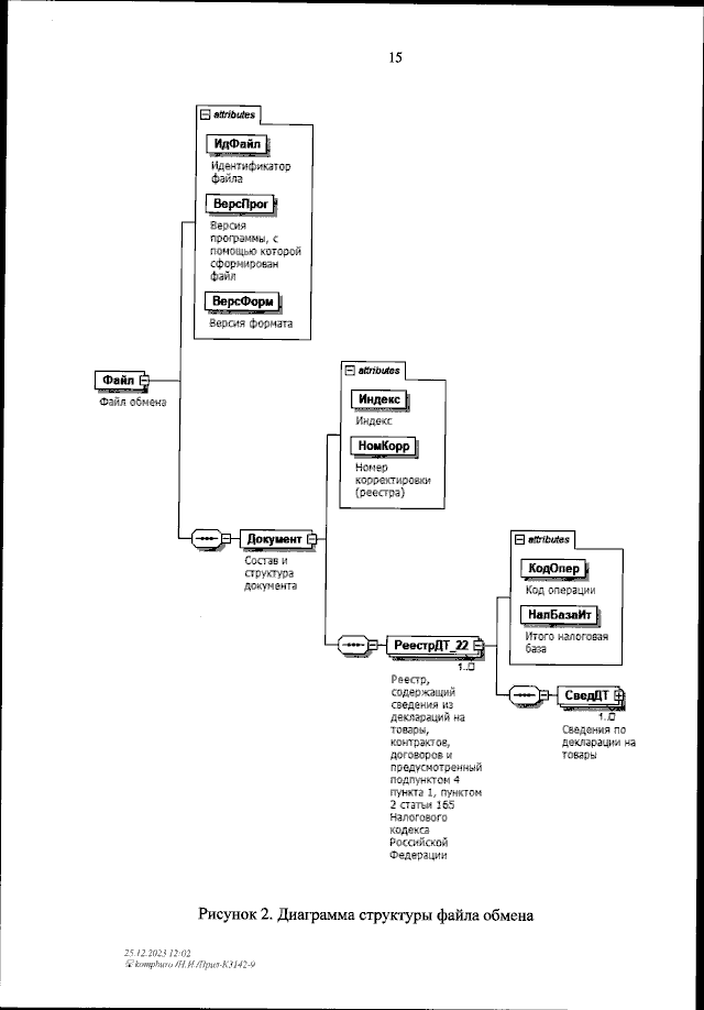
"Об утверждении форм, порядка заполнения и форматов представления реестров, предусмотренных подпунктами 1, 2, 4 - 6 пункта 1, пунктами 2 и 2.1 статьи 165 Налогового кодекса Российской Федерации, в электронной форме"
(Зарегистрирован 29.02.2024 № 77385)
Номер опубликования: 0001202403010046
Дата опубликования: 01.03.2024
Страница №74 из 115:
Увеличить