Официальное опубликование правовых актов
ОФИЦИАЛЬНОЕ ОПУБЛИКОВАНИЕ
Постановление Правительства Российской Федерации от 07.09.2022 № 1579
"О внесении изменений в государственную программу Российской Федерации "Развитие транспортной системы" и признании утратившим силу отдельного положения постановления Правительства Российской Федерации от 24 декабря 2021 г. № 2442"
Номер опубликования: 0001202209090037
Дата опубликования: 09.09.2022
Страница №18 из 33:
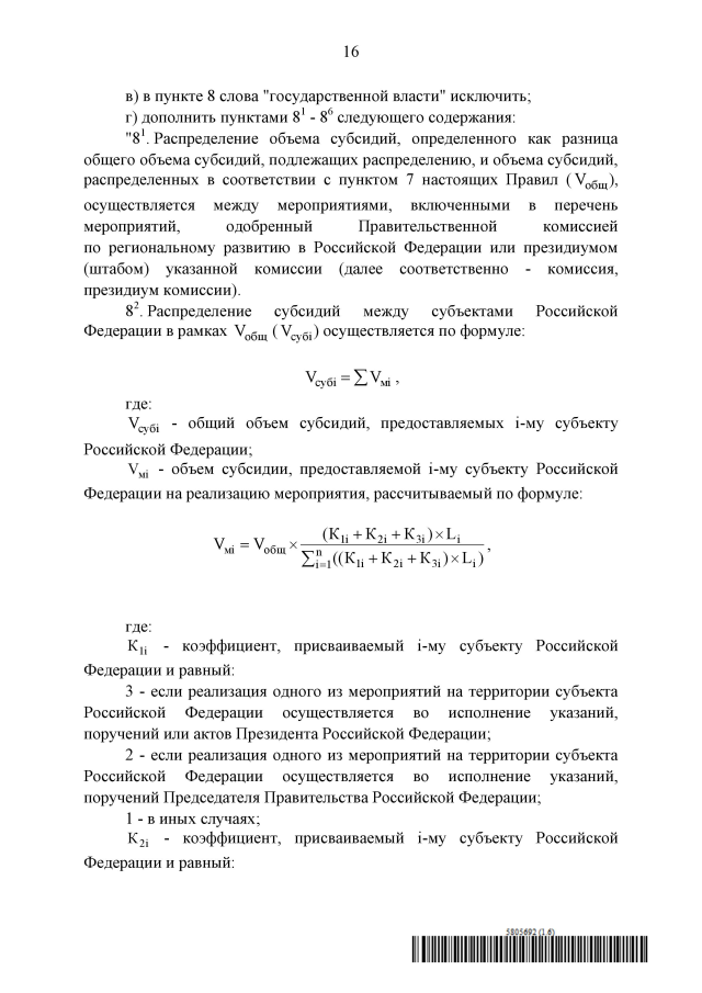
Увеличить