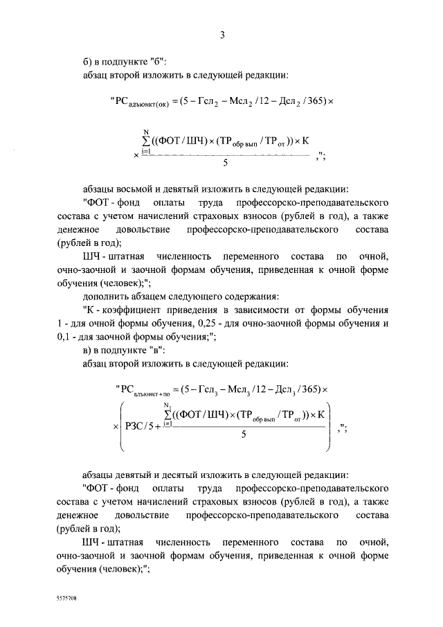
Постановление Правительства Российской Федерации от 14.04.2022 № 657
"О внесении изменений в Правила возмещения сотрудником федеральной противопожарной службы Государственной противопожарной службы затрат на обучение в образовательной организации высшего образования или научной организации Министерства Российской Федерации по делам гражданской обороны, чрезвычайным ситуациям и ликвидации последствий стихийных бедствий в случае расторжения с ним контракта о прохождении службы в федеральной противопожарной службе Государственной противопожарной службы и (или) замещении должности в федеральной противопожарной службе Государственной противопожарной службы и увольнения со службы"
"О внесении изменений в Правила возмещения сотрудником федеральной противопожарной службы Государственной противопожарной службы затрат на обучение в образовательной организации высшего образования или научной организации Министерства Российской Федерации по делам гражданской обороны, чрезвычайным ситуациям и ликвидации последствий стихийных бедствий в случае расторжения с ним контракта о прохождении службы в федеральной противопожарной службе Государственной противопожарной службы и (или) замещении должности в федеральной противопожарной службе Государственной противопожарной службы и увольнения со службы"
Номер опубликования: 0001202204180005
Дата опубликования:
18.04.2022
