Официальное опубликование правовых актов
ОФИЦИАЛЬНОЕ ОПУБЛИКОВАНИЕ
Постановление Правительства Российской Федерации от 27.11.2021 № 2072
"О нормативах финансовых затрат и правилах расчета размера бюджетных ассигнований федерального бюджета на капитальный ремонт, ремонт и содержание пунктов пропуска через государственную границу Российской Федерации"
Номер опубликования: 0001202112020005
Дата опубликования: 02.12.2021
Страница №56 из 213:
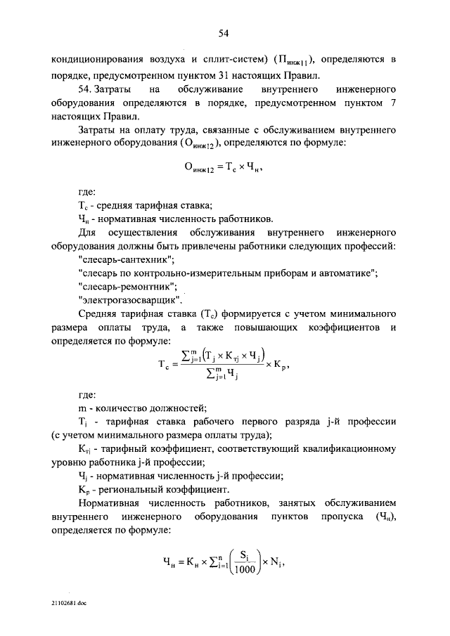
Увеличить