Официальное опубликование правовых актов
ОФИЦИАЛЬНОЕ ОПУБЛИКОВАНИЕ
Постановление Правительства Российской Федерации от 28.12.2020 № 2323
"О внесении изменений в Правила предоставления субсидий из федерального бюджета производителям специализированной техники или оборудования в целях предоставления покупателям скидки при приобретении такой техники или оборудования"
Номер опубликования: 0001202012300104
Дата опубликования: 30.12.2020
Страница №23 из 37:
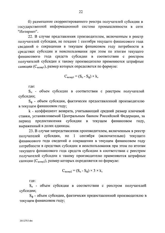
Увеличить