Приказ Федеральной налоговой службы от 04.10.2019 № ММВ-7-3/502@
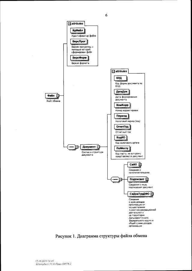
"Об утверждении формы и формата представления в электронной форме сведений о доле доходов организации от осуществления туристско-рекреационной деятельности на территории Дальневосточного федерального округа в общей сумме доходов организации"
(Зарегистрирован 09.01.2020 № 57087)
"Об утверждении формы и формата представления в электронной форме сведений о доле доходов организации от осуществления туристско-рекреационной деятельности на территории Дальневосточного федерального округа в общей сумме доходов организации"
(Зарегистрирован 09.01.2020 № 57087)
Номер опубликования: 0001202001100017
Дата опубликования:
10.01.2020
