Официальное опубликование правовых актов
ОФИЦИАЛЬНОЕ ОПУБЛИКОВАНИЕ
Постановление Правительства Российской Федерации от 13.06.2019 № 755
"О внесении изменений в постановление Правительства Российской Федерации от 15 февраля 2018 г. № 158"
Номер опубликования: 0001201906210001
Дата опубликования: 21.06.2019
Страница №9 из 14:
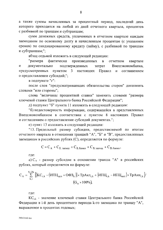
Увеличить