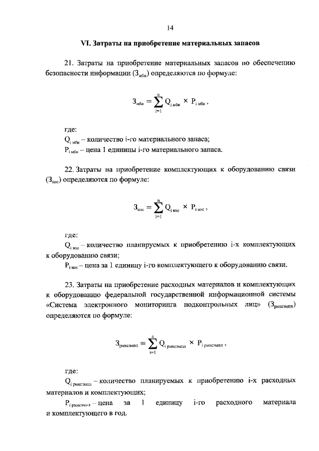
Приказ Федеральной службы исполнения наказаний от 22.12.2017 № 1231
"Об утверждении порядка расчета нормативных затрат на обеспечение функций Федеральной службы исполнения наказаний, территориальных органов Федеральной службы исполнения наказаний и федеральных казенных учреждений уголовно-исполнительной системы в части приобретения и содержания специальных технических средств, средств связи, компьютерной и оргтехники, которые включают в себя затраты на содержание имущества, затраты на приобретение прочих работ и услуг, не относящиеся к затратам на услуги связи, аренду и содержание имущества, затраты на содержание имущества, не отнесенные к затратам на содержание имущества в рамках затрат на информационно-коммуникационные технологии, затраты на приобретение основных средств, затраты на приобретение прочих работ и услуг, не относящиеся к затратам на услуги связи, аренду и содержание имущества, затраты на приобретение основных средств, не отнесенные к затратам на приобретение основных средств в рамках затрат на информационно-коммуникационные технологии, затраты на приобретение материальных запасов и прочие затраты"
"Об утверждении порядка расчета нормативных затрат на обеспечение функций Федеральной службы исполнения наказаний, территориальных органов Федеральной службы исполнения наказаний и федеральных казенных учреждений уголовно-исполнительной системы в части приобретения и содержания специальных технических средств, средств связи, компьютерной и оргтехники, которые включают в себя затраты на содержание имущества, затраты на приобретение прочих работ и услуг, не относящиеся к затратам на услуги связи, аренду и содержание имущества, затраты на содержание имущества, не отнесенные к затратам на содержание имущества в рамках затрат на информационно-коммуникационные технологии, затраты на приобретение основных средств, затраты на приобретение прочих работ и услуг, не относящиеся к затратам на услуги связи, аренду и содержание имущества, затраты на приобретение основных средств, не отнесенные к затратам на приобретение основных средств в рамках затрат на информационно-коммуникационные технологии, затраты на приобретение материальных запасов и прочие затраты"
Номер опубликования: 0001201801310020
Дата опубликования:
31.01.2018
