Официальное опубликование правовых актов
ОФИЦИАЛЬНОЕ ОПУБЛИКОВАНИЕ
Приказ Федеральной налоговой службы от 20.03.2017 № ММВ-7-14/222@
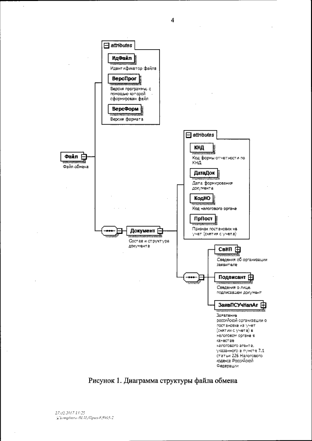
"Об утверждении формы и формата представления заявления российской организации о постановке на учет (снятии с учета) в налоговом органе в качестве налогового агента, указанного в пункте 7-1 статьи 226 Налогового кодекса Российской Федерации, в электронной форме"
(Зарегистрирован 11.04.2017 № 46333)
Номер опубликования: 0001201704120028
Дата опубликования: 12.04.2017
Страница №7 из 12:
Увеличить