Официальное опубликование правовых актов
ОФИЦИАЛЬНОЕ ОПУБЛИКОВАНИЕ
Приказ Министерства экономического развития Российской Федерации от 10.06.2016 № 371
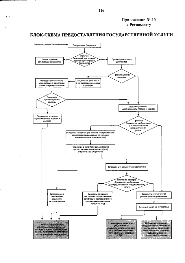
"Об утверждении Административного регламента предоставления Федеральной службой по интеллектуальной собственности государственной услуги по государственной регистрации распоряжения по договору исключительным правом на изобретение, полезную модель, промышленный образец, товарный знак, знак обслуживания, зарегистрированные топологию интегральной микросхемы, программу для электронных вычислительных машин, базу данных"
(Зарегистрирован 14.07.2016 № 42849)
Номер опубликования: 0001201607150036
Дата опубликования: 15.07.2016
Страница №118 из 118:
Увеличить