Официальное опубликование правовых актов
ОФИЦИАЛЬНОЕ ОПУБЛИКОВАНИЕ
Постановление Правительства Российской Федерации от 27.04.2016 № 360
"О внесении изменений в Федеральную целевую программу развития образования на 2016 - 2020 годы"
Номер опубликования: 0001201605060031
Дата опубликования: 06.05.2016
Страница №37 из 47:
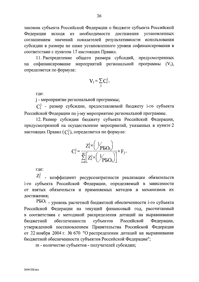
Увеличить