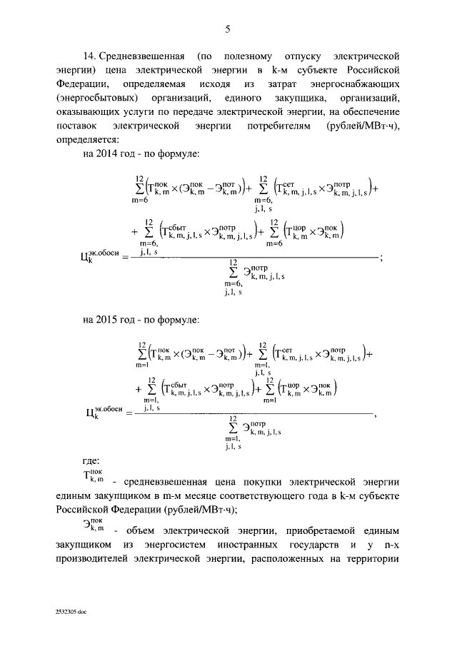
Постановление Правительства Российской Федерации от 26.12.2014 № 1498
"О внесении изменений в постановление Правительства Российской Федерации от 11 августа 2014 г. № 793"
"О внесении изменений в постановление Правительства Российской Федерации от 11 августа 2014 г. № 793"
Номер опубликования: 0001201412300002
Дата опубликования:
30.12.2014
