Официальное опубликование правовых актов
ОФИЦИАЛЬНОЕ ОПУБЛИКОВАНИЕ
Постановление Правительства Российской Федерации от 25.07.2014 № 707
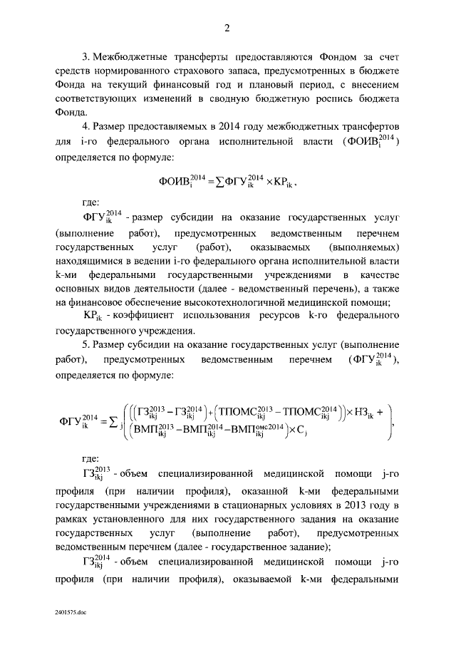
"Об утверждении Правил предоставления в 2014 году иных межбюджетных трансфертов из бюджета Федерального фонда обязательного медицинского страхования федеральному бюджету на финансовое обеспечение оказания федеральными государственными учреждениями медицинской помощи"
Номер опубликования: 0001201407290002
Дата опубликования: 29.07.2014
Страница №3 из 8:
Увеличить