Приказ Департамента природных ресурсов, экологии и агропромышленного комплекса Ненецкого автономного округа от 09.06.2021 № 31-пр
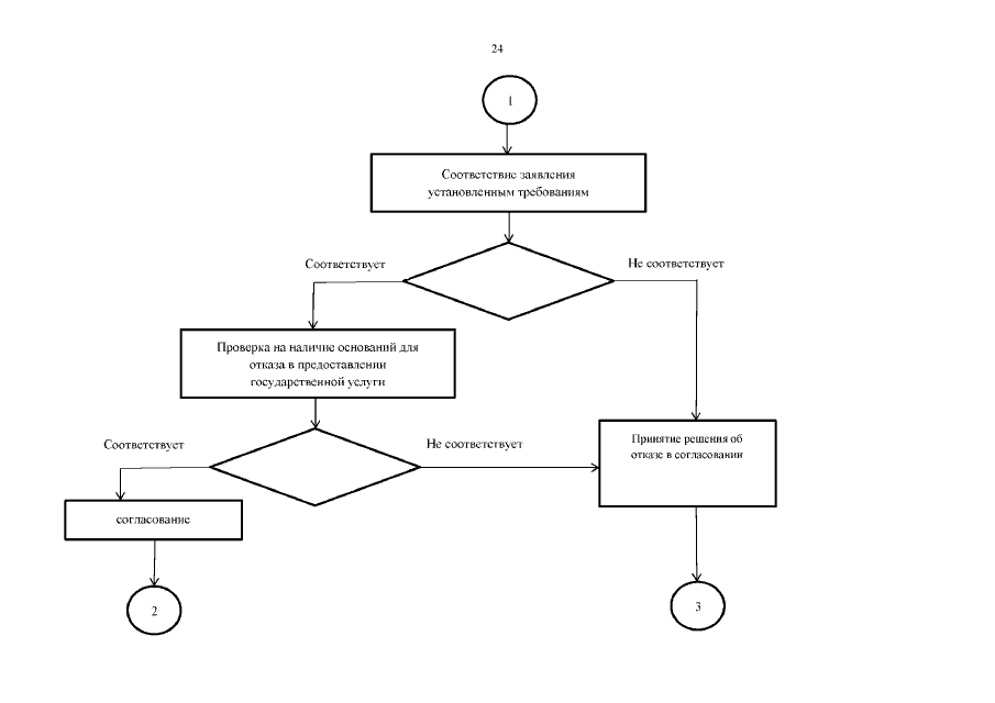
"Об утверждении Административного регламента по предоставлению государственной услуги "Согласование мероприятий по уменьшению выбросов загрязняющих веществ в атмосферный воздух в период неблагоприятных метеорологических условий"
"Об утверждении Административного регламента по предоставлению государственной услуги "Согласование мероприятий по уменьшению выбросов загрязняющих веществ в атмосферный воздух в период неблагоприятных метеорологических условий"
Номер опубликования: 8301202106100004
Дата опубликования:
10.06.2021
