Постановление Правительства Иркутской области от 05.08.2019 № 606-пп
"Об утверждении Положения о предоставлении и расходовании субсидий из областного бюджета местным бюджетам в целях софинансирования расходных обязательств муниципальных образований Иркутской области по обеспечению бесплатным двухразовым питанием обучающихся с ограниченными возможностями здоровья в муниципальных общеобразовательных организациях в Иркутской области"
"Об утверждении Положения о предоставлении и расходовании субсидий из областного бюджета местным бюджетам в целях софинансирования расходных обязательств муниципальных образований Иркутской области по обеспечению бесплатным двухразовым питанием обучающихся с ограниченными возможностями здоровья в муниципальных общеобразовательных организациях в Иркутской области"
Номер опубликования: 3800201908070003
Дата опубликования:
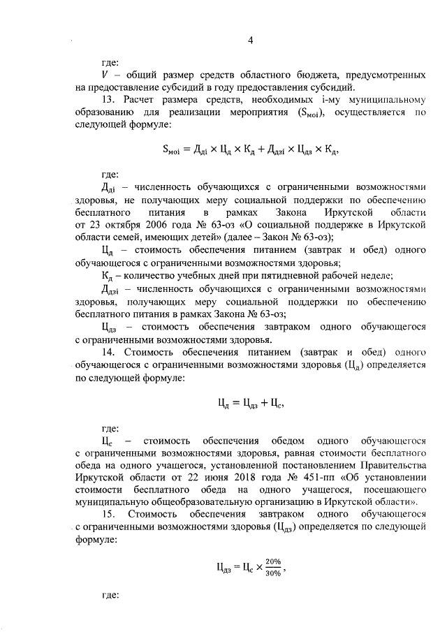
07.08.2019
