Официальное опубликование правовых актов
ОФИЦИАЛЬНОЕ ОПУБЛИКОВАНИЕ
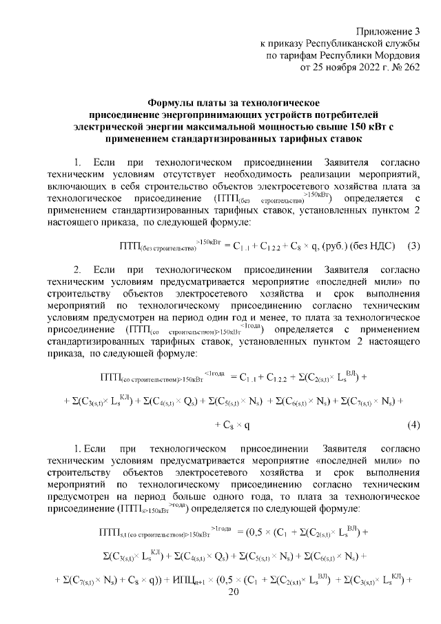
Приказ Республиканской службы по тарифам Республики Мордовия от 25.11.2022 № 262
"Об установлении стандартизированных тарифных ставок и формул платы за технологическое присоединение к электрическим сетям территориальных сетевых организаций Республики Мордовия на 2023 год"
Номер опубликования: 1301202211290004
Дата опубликования: 29.11.2022
Страница №20 из 25:
Увеличить