Официальное опубликование правовых актов
ОФИЦИАЛЬНОЕ ОПУБЛИКОВАНИЕ
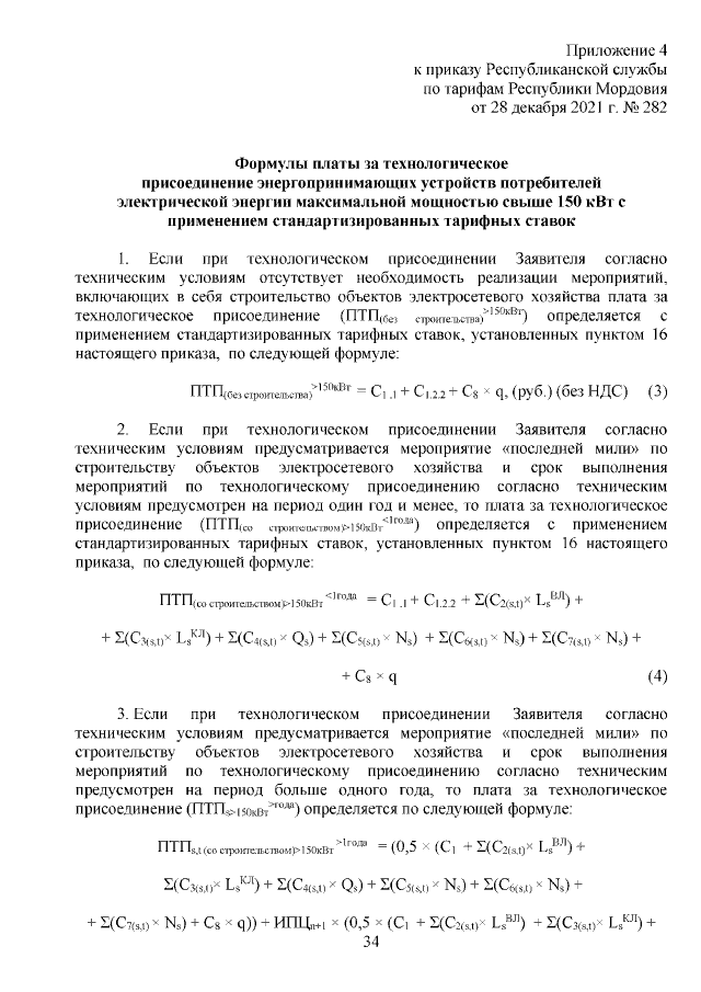
Приказ Республиканской службы по тарифам Республики Мордовия от 28.12.2021 № 282
"Об установлении стандартизированных тарифных ставок, ставок за единицу максимальной мощности и формул платы за технологическое присоединение к электрическим сетям территориальных сетевых организаций Республики Мордовия на 2022 год"
Номер опубликования: 1301202112290021
Дата опубликования: 29.12.2021
Страница №34 из 44:
Увеличить