Официальное опубликование правовых актов
ОФИЦИАЛЬНОЕ ОПУБЛИКОВАНИЕ
Приказ Федеральной налоговой службы от 30.11.2022 № ЕД-7-8/1129@
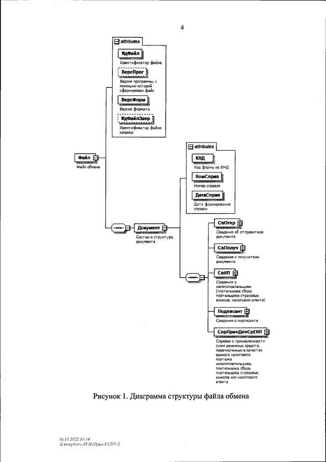
"Об утверждении формы справки о принадлежности сумм денежных средств, перечисленных в качестве единого налогового платежа налогоплательщика, плательщика сбора, плательщика страховых взносов или налогового агента, и формата ее представления в электронной форме"
(Зарегистрирован 29.12.2022 № 71888)
Номер опубликования: 0001202212300002
Дата опубликования: 30.12.2022
Страница №9 из 21:
Увеличить