Официальное опубликование правовых актов
ОФИЦИАЛЬНОЕ ОПУБЛИКОВАНИЕ
Постановление Правительства Российской Федерации от 29.11.2022 № 2161
"О внесении изменений в государственную программу Российской Федерации "Развитие здравоохранения"
Номер опубликования: 0001202212010021
Дата опубликования: 01.12.2022
Страница №110 из 117:
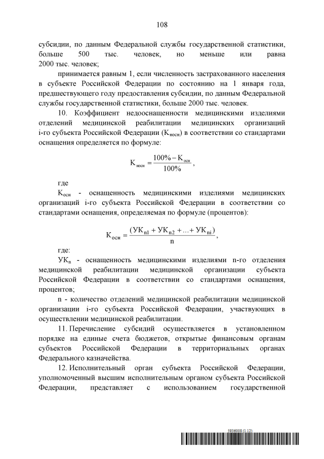
Увеличить