Официальное опубликование правовых актов
ОФИЦИАЛЬНОЕ ОПУБЛИКОВАНИЕ
Постановление Правительства Российской Федерации от 13.09.2022 № 1598
"О внесении изменений в постановление Правительства Российской Федерации от 23 мая 2006 г. № 306 и признании утратившими силу отдельных положений некоторых актов Правительства Российской Федерации"
Номер опубликования: 0001202209160038
Дата опубликования: 16.09.2022
Страница №18 из 26:
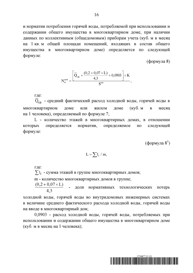
Увеличить