Официальное опубликование правовых актов
ОФИЦИАЛЬНОЕ ОПУБЛИКОВАНИЕ
Постановление Правительства Российской Федерации от 14.04.2022 № 653
"О внесении изменений в постановление Правительства Российской Федерации от 18 февраля 2022 г. № 208"
Номер опубликования: 0001202204150017
Дата опубликования: 15.04.2022
Страница №27 из 32:
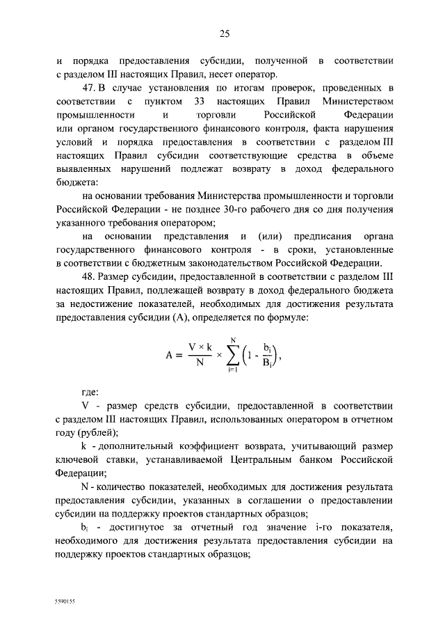
Увеличить