Официальное опубликование правовых актов
ОФИЦИАЛЬНОЕ ОПУБЛИКОВАНИЕ
Постановление Правительства Российской Федерации от 26.11.2019 № 1512
"Об утверждении методики оценки социально-экономических эффектов от проектов строительства (реконструкции) и эксплуатации объектов транспортной инфраструктуры, планируемых к реализации с привлечением средств федерального бюджета, а также с предоставлением государственных гарантий Российской Федерации и налоговых льгот"
Номер опубликования: 0001201912030009
Дата опубликования: 03.12.2019
Страница №34 из 75:
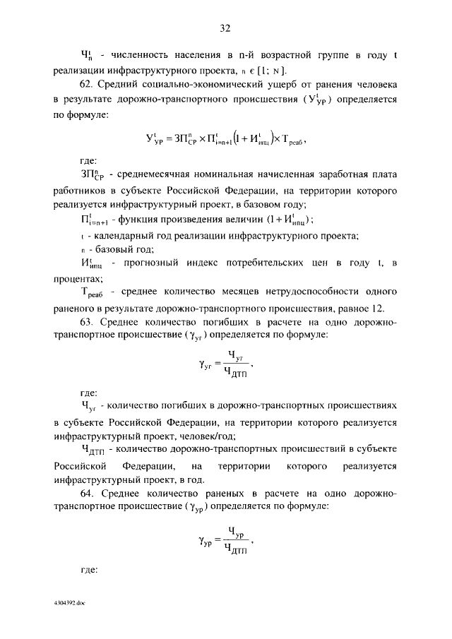
Увеличить