Официальное опубликование правовых актов
ОФИЦИАЛЬНОЕ ОПУБЛИКОВАНИЕ
Постановление Правительства Российской Федерации от 24.07.2019 № 953
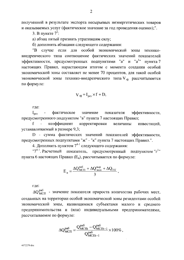
"О внесении изменений в Правила оценки эффективности функционирования особых экономических зон"
Номер опубликования: 0001201907290001
Дата опубликования: 29.07.2019
Страница №3 из 7:
Увеличить