Постановление Правительства Российской Федерации от 29.01.2019 № 56
"Об утверждении Правил финансового обеспечения высокотехнологичной медицинской помощи, не включенной в базовую программу обязательного медицинского страхования, оказываемой гражданам Российской Федерации медицинскими организациями частной системы здравоохранения"
"Об утверждении Правил финансового обеспечения высокотехнологичной медицинской помощи, не включенной в базовую программу обязательного медицинского страхования, оказываемой гражданам Российской Федерации медицинскими организациями частной системы здравоохранения"
Номер опубликования: 0001201902050026
Дата опубликования:
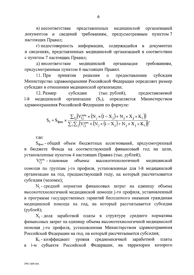
05.02.2019
